中文
|
ENGLISH
首页
通知公告
单独招生
招生政策
招生章程
招生简章
招生动态
专业介绍
答考生问
大纲及样题
普通招生
招生政策
招生章程
招生简章
招生动态
历年分数线
专业介绍(视频)
专业建设
走进机电
考生问答
答考生问
联系我们
返回主站
首页
通知公告
单独招生
招生政策
招生章程
招生简章
招生动态
专业介绍
答考生问
大纲及样题
普通招生
招生政策
招生章程
招生简章
招生动态
历年分数线
专业介绍(视频)
专业建设
走进机电
考生问答
答考生问
联系我们
返回主站
通知公告
当前位置:
招生网首页
》
通知公告
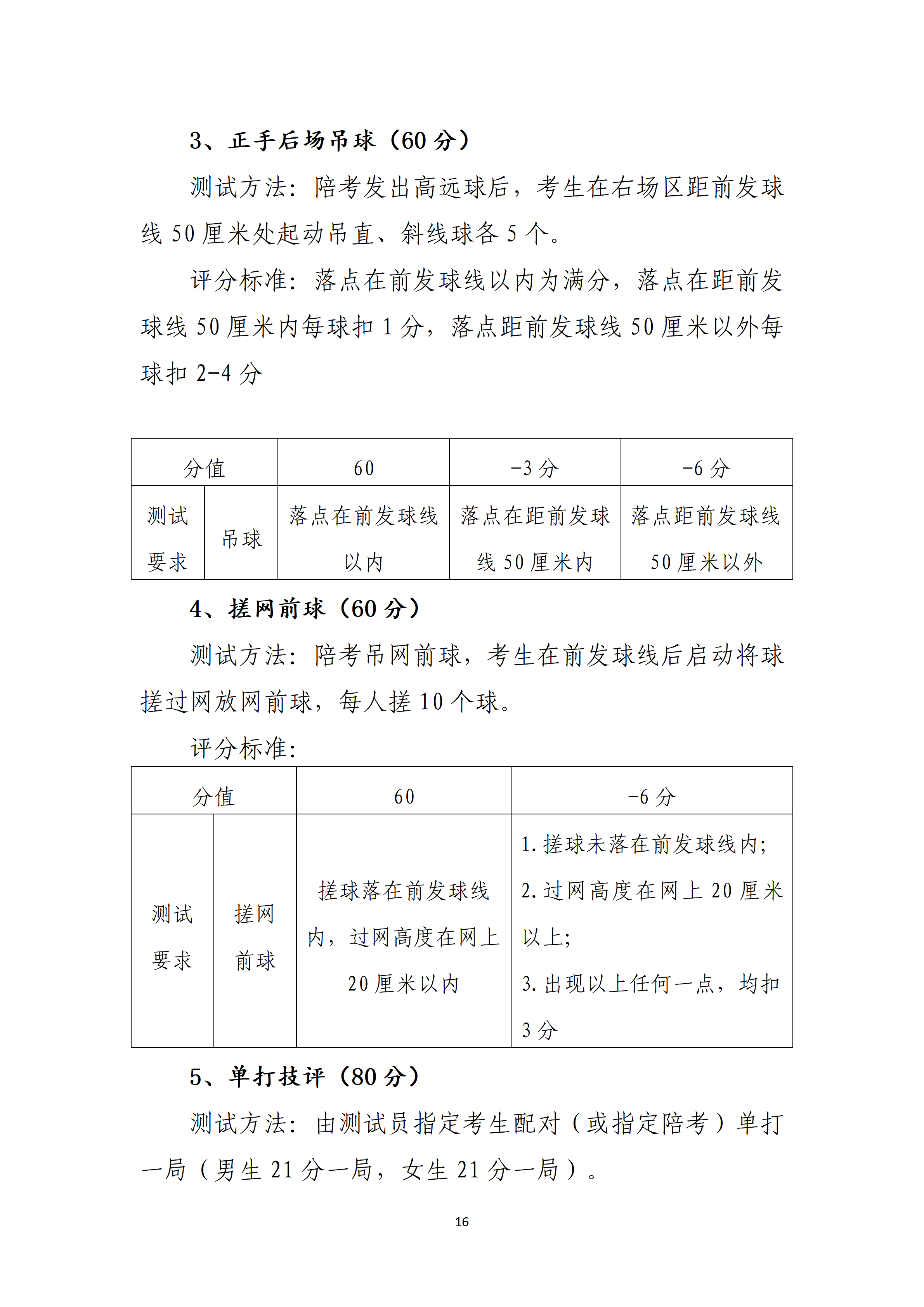
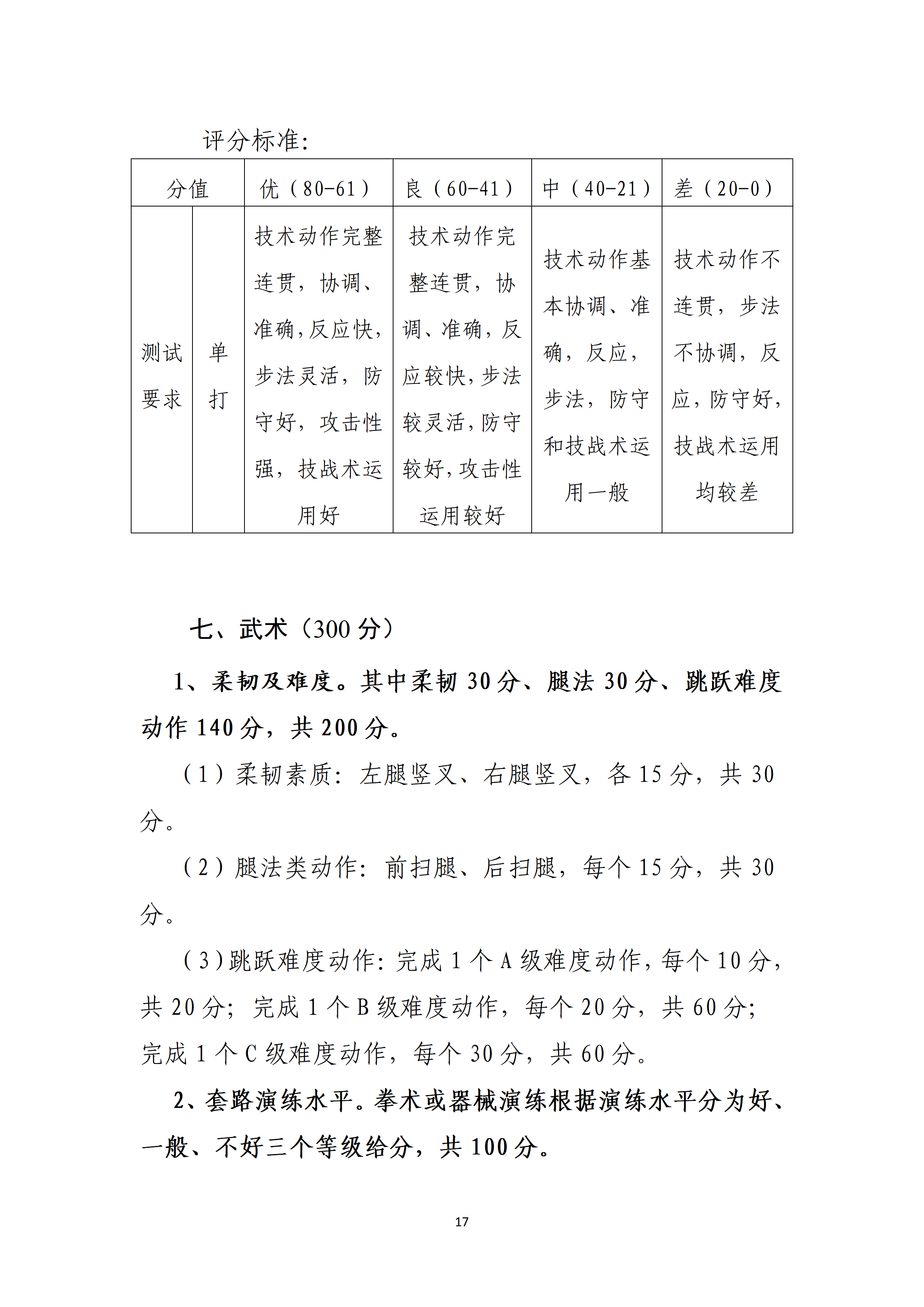
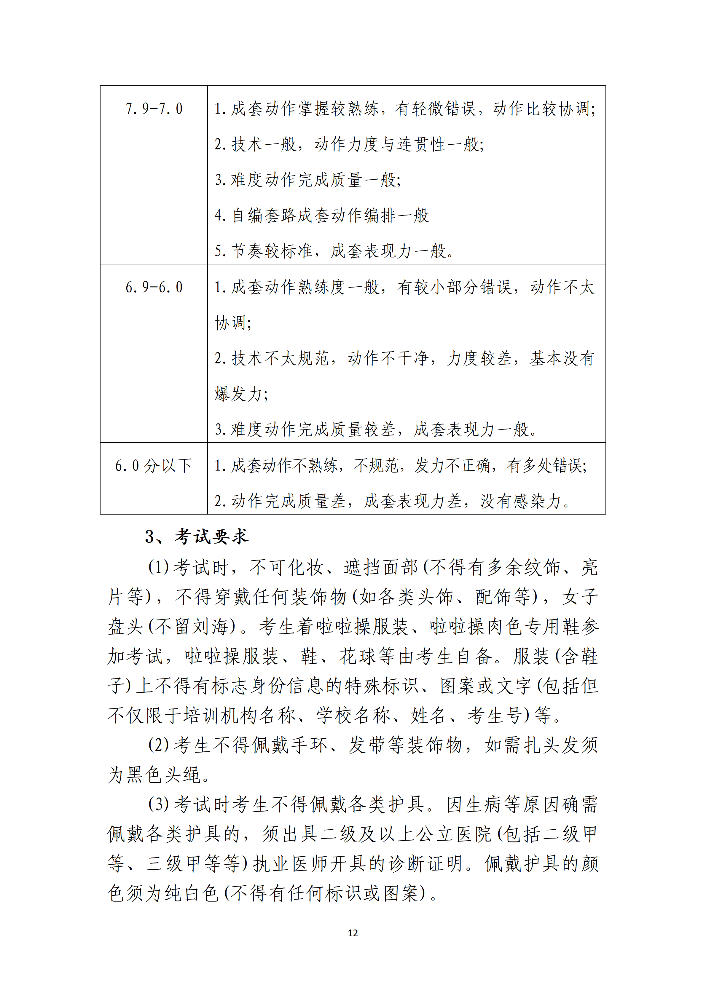
湖南机电职业技术学院 2026年体育特长生单独招生方案
来源: 时间:2026-01-26 作者:
分享到:
上一篇:
关于做好2026年普通高校招生职业技能赛事获奖学生推荐免试工作的通知
下一篇:
湖南省教育厅关于做好湖南省2026年高职(高专)院校单独招生工作的通知
相关链接:
创业在湘 |
湖南教育网 |
湖南教育政务网 |
友情链接
湖南教育网
湖南教育政务网
官方微信
官方手机站
联系电话:0731-84099000
地址:长沙市开福区万家丽北路一段359号
Copyright © 2016 湖南机电职业技术学院版权所有 湘ICP备05001106号